| নং | শিরোনাম | সেবার ধাপ | কার্যকলাপ |
|---|---|---|---|
| | |||
| ১ | গবাদি পশু ও হাঁস-মুরগীর ভ্যাকসিন সরবরাহ | দেখুন | |
| ২ | কৃত্রিম প্রজননের মাধ্যমে গাভীর জাত উন্নয়ন | দেখুন | |
| ৩ | সিটিজেন চার্টার অনুযায়ী | দেখুন | |
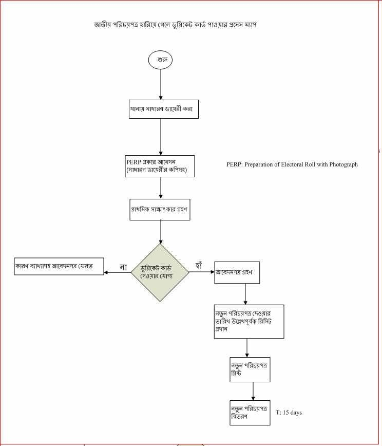
| ৪ | জাতীয় পরিচয় পত্র হারিয়ে গেলে বিকল্প পরিচয় পত্র পাওয়ার পদ্ধতি | দেখুন | |
| ৫ | ছবি সহ ভোটার তালিকা নাম সংশোধন | দেখুন | |
| ৬ | ছবি সহ ভোটার তালিকা নাম অন্তর্ভূক্তিকরণ | দেখুন | |
| ৭ | সিটিজেন চার্টার অনুযায়ী | দেখুন | |
| ৮ | সেবা পাবার ধাপ | দেখুন | |
| ৯ | সেবা পাবার ধাপসমূহ | দেখুন | |
| ১০ | সেবা পাবার ধাপসমূহ | দেখুন |